感谢您选择使用职工普惠APP!我们深知个人信息对您而言的重要性,也感谢您对我们的信任。为方便您使用职工普惠APP,您应当阅读并遵守《职工普惠APP隐私政策》(以下简称“本协议”)。您的下载、安装、使用、获取职工普惠APP账号、登录等行为即视为您已阅读并同意本协议的约束。
为了给您提供优质、便捷、个性化的服务,同时更好地保护您的账户及资金安全,您使用职工普惠APP的服务时,我们将按照法律法规、本协议及相关文件约定收集、存储、使用及披露您的个人信息。
我们将以高度的勤勉、审慎义务对待这些信息。除法律法规、本协议、《职工普惠APP用户注册服务协议》或相关文件另有明确约定外,在征得您的同意前,我们不会将这些信息向任何第三方提供。我们将不定时更新本协议,并在职工普惠APP发布。
本协议为《职工普惠APP用户服务协议》不可分割的一部分。您在同意《职工普惠APP用户服务协议》,即表示您已经同意本隐私政策的全部内容,并同意遵守更新后的本协议。
本协议与您使用我们的服务关系紧密,请您在使用我们的产品与/或服务前务必仔细审慎阅读并确认您已经充分理解本协议,并让您可以根据本协议作出接受或不接受的选择。如果您不同意按照本协议所述方式处理您的个人信息,请不要在收到请求时提供您的信息,并停止使用职工普惠APP及相关服务。您一旦使用职工普惠APP及相关服务,即视为您已阅读并接受本协议所有条款,确认接受我们在本协议中所述的有关您个人信息的规定。
如对本政策内容有任何疑问、意见或建议,您可通过本协议文末的联系方式与我们联系。
本协议条款具体如下:
一、信息的收集您知晓并同意在移动设备安装职工普惠APP或注册账户后,我们通过您的移动设备收集实现职工普惠APP产品功能所必要的信息。
(一)以下情况下,您同意我们收集并授权我们使用您提供的个人信息
1. 注册、登录与验证:
(1)使用职工普惠APP注册账户或职工普惠APP服务,至少需要提供使用者本人的手机号码。如您不提供该信息,将无法注册职工普惠APP账户或无法使用职工普惠APP服务。如您提供该信息,即视为您同意我们收集并授权我们使用该信息。您须对您所提供信息的真实性、合法性负责。
(2)我们将通过发送短信验证码的方式来验证您的手机号码是否有效。您的初始账户昵称为系统的默认昵称,登录职工普惠APP后,您可以在“我的”-“个人资料”进行修改,以及补充头像以及您的实名认证相关信息。注册完成后,您可以选择使职工普惠账户信息或者授权我们获取您的第三方账号信息进行登录。
2. 开通和激活支付功能:
(1)若您需要接收及使用或获取职工普惠APP发放的福利或资产,您需要开通和激活职工普惠APP的福利电子钱包、提现、充值等功能,并提供银行卡卡号、有效身份证件照片、银行预留手机号等信息。如您不提供该等信息,将无法开通和激活支付功能。如您提供该等信息,视为您同意我们收集并授权我们使用该等信息。
(2)当您向商家付款时,我们需要对商家进行管理(例如:识别、防止其套现或欺诈),同时也为了向您提供账单查询管理功能,我们需要向商家收集您交易的相关信息(例如:支付金额、支付对象、商品名称、配送信息)。如您不提供该等信息,则可能无法完成交易,由此产生的不利后果由您自行承担。如您提供该等信息,视为您同意我们收集并授权我们使用该等信息。
(3)当您选择第三方支付机构(包括微信支付、支付宝支付、银联及其他支付通道,以下称“支付机构”)所提供的支付服务,我们需要将您的职工普惠订单号与交易金额信息与这些支付机构共享以完成下单支付功能。在您使用支付功能时,支付机构会通过其页面收集或验证您的银行卡(含储蓄卡、信用卡)及其他支付必要信息,以实现其确认您的支付指令并完成支付,具体适用各支付机构相应的隐私政策。为了解您的支付进度及状态,我们会向您所选择的支付机构收集相应的支付信息,包括支付时间、支付方式、支付金额。
3.交付产品与/或服务功能:
在当您下单并完成支付后,职工普惠、职工普惠关联方、职工普惠合作方、职工普惠第三方或三方物流公司(以下称“物流公司”)将就订单向您提供服务。您知晓并同意,职工普惠、职工普惠的关联方、职工普惠合作方、职工普惠第三方或物流公司会在向您提供订单服务时使用您的订单信息。
4.风险防范:
为保障您使用我们的产品与/或服务时系统的稳定性和安全性,防止您的个人信息被非法获取,更准确地预防欺诈和保护账号安全,我们需要收集您的设备信息(设备型号、OAID/IDFA、Android ID/OPENUDID、IDFV、操作系统及软件版本、设备状态、网络状况)、日志信息、IP地址、浏览信息、订单信息、SIM卡信息(运营商和国家码)、电池使用情况来识别是否为真实自然人用户。在触发异常行为时(异地登录、多次输入密码错误、支付金额异常、操作行为日志异常),我们会收集您的位置信息、ssid、WIFI名称,但我们不会收集正常用户的上述信息。并可能会记录一些我们认为有风险的链接(“URL”),我们也会收集您的设备信息用于对职工普惠系统问题进行分析、统计流量并排查可能存在的风险。如果您不提供上述信息,我们则无法在您使用职工普惠服务过程中对您的服务及账号安全进行保护。
5.客服与售后:
您同意与我们的客服取得联系时,我们对您与客服之间的通讯和沟通内容进行记录,并授权我们(包括电话客服和在线客服等)使用您的账号信息以便核验您的身份。当您需要我们提供与您订单信息相关的客服与售后服务时,您同意我们查询您的订单信息。您同意我们在您与我们的客服人员沟通时,记录您提供的除上述信息外的其他信息并授权我们使用,以便我们更好地为您解决问题,如当您要求我们修改手机号码、变更订单配送信息等。如您不同意提供前述信息,我们将无法为您解答或解决相关问题。
6.在您分享或参加活动的情景下, 我们需要访问您的剪切板, 读取其中包含的分享码、链接, 以实现跳转、活动联动功能或服务。我们仅会对剪切板中的信息进行本地判断,不会将其中的信息回传至服务器。同时我们可能需要读取您的手机相册以便于您分享或接收被分享的图片或视频。
7.自启动和关联启动
为了让您体验APP消息离线提醒功能,更全面体验APP功能,提供更优质的服务,在您同意本隐私政策后,APP在必要时,会开启自启动或关联启动功能。
(二)您可以选择授权我们收集和使用以下您的个人信息
1.为向您提供个性化的服务,您可以选择使用职工普惠APP的拓展功能,我们会在符合法律规定并根据您具体授权的情况下收集并使用如下信息。这类信息将在您选择的具体功能和业务场景中进行收集,如果您不提供这些信息,将不能使用职工普惠APP的拓展功能,但不会影响您使用职工普惠APP的基本功能。具体如下:
(1)基于位置信息的拓展功能
当您通过系统授权开启移动设备的定位功能并使用基于位置提供的服务时,我们会收集和使用您的位置信息以便为您提供必要的服务和个性化服务,如:职工出行、职工订餐、职工观影、休闲文娱、一键入会、服务站点、普惠精选、职工金融、普惠商城、线下商家、区市县频道、惠玩成都、我要推荐等;我们会使用有关技术获取您的位置信息(准确度会有所不同),这些技术包括 IP 地址、GPS 以及能够提供相关信息的WLAN(如Wi-Fi) 接入点、蓝牙和基站等。您使用服务中提供的信息中可能包含相应地理位置信息,例如您在账号资料中设置的地区信息或您上传的图片、视频中的地理标记信息。
(2)基于相机/相册授权的拓展功能
当您需要使用摄像头进行扫码、拍摄或上传照片、图片或视频,用于购物、实名认证、劳模认证,或用于晒图评价、分享、与客服沟通等操作,我们会访问您的相机及相册并使用您上传的图片及信息。
(3)基于麦克风授权的拓展功能
您可以选择开启系统的麦克风权限,实现视频上传、播放或与我们的客服进行咨询和互动,我们因此会收集并使用您的录音内容以识别您的需求,以便更好地为您提供服务。
(4)基于通讯录授权的拓展功能
在您同意开启通讯录权限后,我们将收集您的通讯录信息以方便您使用职工普惠APP服务时选择联系人信息。
(5)基于日历授权的拓展功能
1.当您使用职工普惠APP相关服务时,您可以通过开启日历权限便捷管理您的自定义事项、设定重要事项提醒,我们会收集您使用设备的日历及您记录在日历中的信息。若您不开启此权限,您将无法使用日历管理相关的功能,但不影响您使用其他服务。
2.为实现上述扩展功能,需要您在您的设备中对职工普惠APP开启您的地理位置(位置信息)、相机(摄像头)、相册(图片库)、日历,以实现这些功能所涉及的信息的收集和使用。您可以在职工普惠APP或设备系统中逐项查看您上述权限的开启状态,并可以决定将这些权限随时的开启或关闭(设置路径:打开职工普惠APP点击“我的-设置-隐私设置”)。请您注意,您开启这些权限即代表您授权我们可以收集和使用这些个人信息来实现上述的功能,您关闭权限即代表您取消了这些授权,否则我们将不再继续收集和使用您的这些个人信息,也无法为您提供上述与这些授权所对应的功能。您关闭权限的决定不会影响此前基于您的授权所进行的个人信息的处理,您不得以此为由主张权限关闭之前的个人信息处理行为无效。
(三)您充分知晓并确认,以下情形中,我们收集、使用个人信息无需征得您的授权同意:
1.与国家安全、国防安全有关的;
2.与公共安全、公共卫生、重大公共利益有关的;
3.与犯罪侦查、起诉、审判和判决执行等有关的;
4.出于维护个人信息主体或其他个人的生命、财产等重大合法权益但又很难得到本人同意的;
5.所收集的个人信息是个人信息主体或监护人自行向社会公众公开的;
6.从合法公开披露的信息中收集的您的个人信息的,如合法的新闻报道、政府信息公开等渠道;
7.根据您的要求签订合同所必需的;
8.用于维护所提供的产品与/或服务的安全稳定运行所必需的,例如发现、处置产品与/或服务的故障;
9.为合法的新闻报道所必需的;
10.学术研究机构基于公共利益开展统计或学术研究所必要,且对外提供学术研究或描述的结果时,对结果中所包含的个人信息进行去标识化处理的;
11.法律法规规定的其他情形。
二、信息的合理使用
根据国家法律法规及监管要求,以及向您提供服务、提升我们服务质量和保证您的账户和资金安全的需要,您确认并同意我们按照如下约定使用您的信息:
1. 通过您的职工普惠APP账户,向您发送职工普惠APP的服务信息;
2. 核对您提供的个人信息,根据情况为您开放找回密码、修改账户信息(如修改手机号码等)、注销账户等的权限;
3. 根据您的申请,向您提供会员账号,并授予您在职工普惠APP购买商品及参加各种服务的相应会员资格,如参加促销活动、购买优惠商品;
4. 使用您的订单信息(包括与为您提供上述服务的第三方)对您进行身份核验、确定交易、支付结算、完成配送、为您查询订单以及提供客服咨询与售后服务,使用您的个人信息用于收取、处理或退还款项;我们还会使用您的订单信息来判断您的交易是否存在异常以保护您的交易安全;
5. 为评估和完善我们的服务,使用您的个人信息进行调研;
6. 为评估和完善我们的服务,使用您的个人信息进行数据分析,包括但不限于购买行为或趋势分析、市场或顾客调查、财务分析;
7. 可能会与我们的合作伙伴分享或向第三方披露经统计加工后不含身份识别内容的信息,或将您的信息与第三方的信息相结合,以便为您提供更好的体验并提高本软件开发者的服务质量;
8. 为了监督违法、犯罪活动,以及违反本协议约定的违约行为;
9. 经您许可的其他用途。
若我们超出上述范围使用您的信息,我们将再次向您进行说明,并征得您的同意。
三、信息的安全保护
1. 我们将采取如下措施保护您的信息安全:
(1)我们严格遵守法律法规保护用户的通信秘密。
(2)我们将在合理的安全水平内使用各种安全保护措施以保障信息的安全。
(3)我们建立专门的管理制度、流程和组织确保信息安全。例如,我们严格限制访问信息的人员范围,要求他们遵守保密义务,并进行审查。
(4)若发生个人信息泄露等安全事件,我们会启动应急预案,阻止安全事件扩大,并以推送通知、公告等形式告知您。
(5)如您发现您的职工普惠APP账号被盗,请您及时按照平台规则及程序通知我们和找回账号,我们将根据情况对账号采取限制措施,非因平台故意或重大过失,平台不对盗号行为承担责任。
我们将尽合理的努力保障您的信息安全,但是您应当知晓我们不能完全避免与个人信息安全相关的风险(如不可抗力或第三方原因)。因此,我们对您个人信息的维护或保密无法做出任何确定性的保证或承诺。如果我们知悉所获取并储存的数据安全受到危害或由于外部行为(包括但不限于外部安全攻击)使用户的非公开信息被披露给不相关第三方,我们会在适当的情况下采取合法合理措施通知相关用户,告知用户被披露的信息以及我们对该信息的知悉程度。
2.您应当注意保护您的个人信息安全,不得将账户转借他人或泄露您的个人密码,否则您应当自行承担由此造成的损失。
四、信息的分享、披露或转让
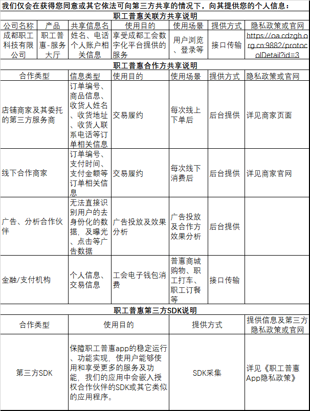
1.我们遵照法律法规的规定,对信息的分享进行严格的限制,信息分享仅限于以下情形:
(1)为实现外部处理的目的,您授权我们可能与各级工会(以下简称“工会”)、第三方合作伙伴(包括不限于第三方服务供应商、承包商、代理、广告合作伙伴、应用开发者等)分享您的个人信息,让工会、第三方合作伙伴按照我们的说明、隐私政策以及其他相关的保密和安全措施来为我们处理您的个人信息,并用于以下用途:
a.向您提供我们的服务;
b.实现“我们如何使用收集的信息”部分所述目的;
c. 履行我们在《职工普惠APP用户注册服务协议》或本协议中的义务和行使我们的权利;
d. 理解、维护和改善我们的服务;
e.作为工会数字化转型的支撑、为广大职工提供精准、贴心的各项工会服务等。
(2)根据法律法规的规定及国家有关公权力机关要求披露或提供您的信息。
2.我们与第三方分享您的信息前,将会采用加密、匿名化处理等手段保障您的信息安全。
3.随着我们业务的持续发展,当发生合并、收购、资产转让等交易时,您同意我们将您的信息通常作为所转让企业资产中的一部分向第三方转让,具体情况我们将通过推送通知、公告等形式告知您。新的信息管理方将按照法律法规及不低于本协议所要求的标准继续保护您的信息。
4.根据相关法律法规的规定及国家公权力机关要求,我们可能会依法共享、转让、公开披露您的个人信息,您确认在情况下无需征得您的同意:
(1)与履行法律法规及行业主管部门规定的义务相关的;
(2)与国家安全、国防安全直接相关的;
(3)与公共安全、公共卫生、重大公共利益直接相关的;
(4)与犯罪侦查、起诉、审判和判决执行等直接相关的;
(5)出于维护您或其他个人的生命、财产等重大合法权益但又很难得到您本人同意的;
(6)您自行向社会公众公开的个人信息;
(7)从合法公开披露的信息中收集的个人信息,例如:合法的新闻报道、政府信息公开等渠道。
五、账户的注销
在您需要终止使用职工普惠APP服务时,您可以依照我们的流程和页面提示申请注销账户,请您知悉并同意:
1.您可以通过人工的方式申请注销账户,包括通过客服热线96561,职工普惠APP在线客服申请注销账户。在线申请注销的,点击进入职工普惠APP后点击右下角“我的”-“联系客服”-“在线客服”,我们会在1-3个工作日内处理您的申请。
2.您申请注销的账户应当处于正常状态,即您的账户的信息是最新、完整、正确的,且账户未被采取止付、操作限制或被有权机关冻结等限制措施。
3.为了维护您和其他用户的合法利益,在您申请注销账户时,我们会进行风险审查,您的账户应当不存在未完结交易或其他未了结的权利义务,且不存在其他因注销可能引发纠纷的情况。如您的账户有余额等资产,请您在注销前先将您的账户下对应的可用款项通过消费或者提现(可提现金额仅为自行充值部分)等途径支用完毕。
4.账户注销后,您将无法使用我们的服务,双方的权利义务终止(双方另有约定不得终止的义务除外),同时您知晓并同意承担如下法律后果:
(1)与账户关联的权益(如优惠券等)均将作废;
(2)如您在注销账户前存在违约、侵权等不当行为或未完结合同的,您仍应承担相应责任;
(3)一旦注销成功,账户记录、账户功能等将无法恢复或提供。
六、对第三方责任的声明
1. 职工普惠APP内可能会包含第三方链接,我们建议您谨慎浏览和使用第三方链接。您应当自行承担浏览第三方链接和使用第三方服务的法律后果。
2. 职工普惠APP涉及嵌入第三方代码、插件传输个人信息的情形逐项列举,请见此处。如您选择确认本协议,视为您同意前述情形。
3. 请您注意,您通过职工普惠APP接入的第三方服务方(例如:职工普惠APP中第三方提供的应用)或内置接入职工普惠APP链接的第三方服务方可能有自己的隐私保护政策。当您查看第三方创建的网页或使用第三方开发的应用时,这些第三方可能会放置其自有Cookie或网络Beacon,该等Cookie或网络Beacon的使用不受本政策的约束,请您谨慎点击。如您发现该等第三方网页或应用存在风险时,建议您立即终止相关操作以保护您的合法权益。
4. 为更好地为您提供服务,您知晓并同意,职工普惠APP的部分服务需要由合作伙伴共同为您服务(例如:通知栏消息提醒),为此,职工普惠APP内会嵌入合作伙伴的软件工具开发包(以下简称“SDK”)或其他类似的应用程序。例如:当您使用手机设备时,手机厂商提供的Push SDK需要读取您的设备设别号、联网相关信息,用于推送/下发通知栏消息。职工普惠APP会对该等SDK或其他类似的应用程序进行严格的安全监测,并要求合作伙伴采取严格的数据保护措施,切实保障您的合法权益。更多详情请查看以下《职工普惠APP第三方SDK目录》:
(1)第三方SDK来源:华为 HMS SDK
涉及的个人信息类型:应用基本信息、应用内设备标识符、设备的硬件信息、系统基本信息和系统设置信息
使用目的:推送消息
使用场景:在华为手机终端推送消息时使用
第三方主体:华为软件技术有限公司
数据处理方式:通过去标识化、加密传输及其他安全方式
(2)第三方SDK来源:小米推送 SDK
涉及的个人信息类型:设备标识符(如 Android ID、OAID、GAID)、设备信息
使用目的:推送消息
使用场景:在小米手机终端推送消息时使用
第三方主体:北京小米移动软件有限公司
数据处理方式:通过去标识化、加密传输及其他安全方式
隐私政策:https://dev.mi.com/console/doc/detail?pId=1822
(3)第三方SDK来源:极光推送
SDK 用途:为 APP 用户提供信息推送服务
处理个人信息类型:
设备参数及系统信息(设备类型、设备型号、系统版本、及相关硬件信息):用于识别用户的设备类型、设备型号、系统版本等,确保消息准确下发;
设备标识符(IMEI、IDFA、Android ID、GID、 MAC、OAID、VAID、AAID、IMSI、MEID、UAID、硬件序列号信息、ICCID、SIM信息):用于识别唯一用户,保证推送的精准送达及推送信息的准确统计;
网络信息(IP 地址、WiFi 信息、基站信息、DNS地址、DHCP地址、SSID、BSSID)与位置信息(经纬度):用于优化SDK与极光服务器的网络连接请求,保证服务的稳定性和连续性,同时实现区域推送功能;
应用列表信息(应用崩溃信息、通知开关状态、APP 应用列表及活跃状态、APP 应用页面信息、APP 功能事件相关信息):当一个设备有多个 APP 的推送链路同时活跃时,我们采用合并链路技术,随机合并成一条链路,以达到为用户节省电省流量的目的;
推送日志信息:以便开发者查询使用推送服务记录,了解推送信息送达的情况,调整推送策略。
数据处理方式:通过去标识化、加密传输及其他安全方式
第三方隐私政策链接:https://www.jiguang.cn/license/privacy
(4)第三方SDK来源:友盟统计
收集个人信息的用途/目的:统计分析
收集个人信息类型:设备信息(IMEI/MAC/Android ID/IDFA/OpenUDID/GUID/SIM卡IMSI/地理位置等)
第三方隐私政策链接:https://developer.umeng.com/docs/147377/detail/209997
(5)第三方SDK来源:腾讯Bugly
收集个人信息的用途/目的:统计异常上报
收集个人信息类型:日志信息(职工普惠APP 崩溃堆栈信息)、设备 ID、AndroidID、联网信息、系统名称、系统版本以及国家代码。
第三方隐私政策链接:https://static.bugly.qq.com/bugly-sdk-privacy-statement.pdf
(6)第三方SDK来源: 腾讯TBS
收集个人信息的用途/目的: 职工普惠APP用户加载Word文件
收集个人信息类型:常用设备信息(如IMEI/IMSI、SIM卡序列号/MAC地址、android_id)、网络信息、设备ID
第三方隐私政策链接:https://www.tencent.com/zh-cn/privacy-policy.html
(7)第三方SDK来源:高德地图
收集个人信息的用途/目的:用户使用职工普惠APP位置相关服务时定位位置
收集个人信息类型:常用设备信息(如IMEI/IMSI、SIM卡序列号/MAC地址、android_id)、精确位置信息(包括网络/GPS定位/WiFi定位信息)
第三方隐私政策链接:https://lbs.amap.com/pages/privacy/
(8)第三方SDK来源:容联七陌
收集个人信息的用途/目的:用户使用职工普惠APP在线客服服务
收集个人信息类型:常用设备信息(如IMEI/IMSI、SIM卡序列号/MAC地址、android_id)或 SIM 卡信息您的设备相关的信息
第三方隐私政策链接:https://m.7moor.com/static/m7PrivacyPolicy.html
(9)第三方SDK来源:网易云信
收集个人信息的用途/目的:用户使用职工普惠APP联系客服服务
收集个人信息类型:常用设备信息(如IMEI/IMSI、SIM卡序列号/MAC地址、android_id)、位置信息、网络信息
第三方隐私政策链接:https://netease.im/clauses?serviceType=3
(10)第三方SDK来源:支付宝
收集个人信息的用途/目的:用户使用职工普惠APP支付服务
收集个人信息类型:常用设备信息(如IMEI/IMSI、SIM卡序列号/MAC地址、android_id)、网络信息
第三方隐私政策链接:https://render.alipay.com/p/c/k2cx0tg8
(11)第三方SDK来源:微信
收集个人信息的用途/目的:用户使用职工普惠APP支付服务
收集个人信息类型:无
第三方隐私政策链接:https://open.weixin.qq.com/cgi-bin/frame?t=news/protocol_developer_tmpl
(12)第三方SDK来源:银商
收集个人信息的用途/目的:用户使用职工普惠APP支付服务
收集个人信息类型:常用设备信息(如IMEI/IMSI、SIM卡序列号/MAC地址、android_id)
第三方隐私政策链接:https://user.95516.com/pages/misc/newAgree.html
(13)第三方SDK来源:阿里OSS
收集个人信息的用途/目的:用户使用职工普惠APP支付上传文件服务
收集个人信息类型:无
第三方隐私政策链接:https://help.aliyun.com/document_detail/90564.htm?
spm=a2c4g.11186623.2.3.53595640neuyFy#concept-lnj-4rl-cfb
(14)第三方SDK来源: 移动应用安全监测SDK
收集个人信息的用途/目的: 用于检测您的职工普惠应用运行环境的安全性
收集个人信息类型:位置信息、WIFI信息、网络状态、SIM卡信息(运营商信息、基站信息)、硬件信息(IMEI、IMSI、MAC、蓝牙MAC、AndroidID)、系统进程信息(进程名称、进程ID)、应用安装列表(APP名称、包名、签名)、设备及系统信息(设备品牌、设备型号、设备制造商、屏幕分辨率、系统版本、应用运行模式、指令集、时区、ROM创建时间)
第三方隐私政策链接:https://everisker.com/Privacypolicy.pdf
(15)第三方SDK来源:特来电
收集个人信息的用途/目的:用户使用职工普惠APP电动汽车充电服务
收集个人信息类型:用户手机号、车牌号
第三方隐私政策链接:
https://cv.teld.cn/module/Pictivity.html#/ActivityPage3?hiCode=PrivacyPolicy
(16)第三方SDK来源:com.today
收集个人信息的用途/目的:用户检测您的职工普惠应用运营环境的安全性
收集个人信息类型:获取传感器信息
第三方隐私政策链接:无
(17)第三方SDK来源:友盟移动统计
收集个人信息的用途/目的:统计分析
收集个人信息类型:获取设备序列号
第三方隐私政策链接:https://developer.umeng.com/docs/147377/detail/209997
(18)第三方SDK来源:com.coralline
收集个人信息的用途/目的:用户检测您的职工普惠应用运营环境的安全性
收集个人信息类型:获取设备序列号
第三方隐私政策链接: https://everisker.com/Privacypolicy.pdf
(19)第三方SDK来源:com.sina.weibo(微博)
收集个人信息的用途/目的:用户分享内容到微博
收集个人信息类型:无
第三方隐私政策链接: https://www.weibo.com/signup/v5/privacy
(20)第三方SDK来源:com.baidu.location(百度地图)
收集个人信息的用途/目的:用户使用职工普惠APP位置相关服务时定位位置
收集个人信息类型:常用设备信息(如IMEI/IMSI、SIM卡序列号/MAC地址、android_id)、精确位置信息(包括网
络/GPS定位/WiFi定位信息)
第三方隐私政策链接: https://map.baidu.com/zt/client/privacy/index.html
(21)第三方SDK来源:com.tencent.tauth(腾讯开放平台;QQ)
收集个人信息的用途/目的:用户分享内容到QQ
收集个人信息类型:无
第三方隐私政策链接:
(22)第三方SDK来源:美团打车&美团订餐
收集个人信息的用途/目的:用户使用职工普惠APP打车及订餐服务
收集个人信息类型:用户手机号
第三方隐私政策链接: https://rules-center.meituan.com/rules-detail/755
(23)第三方SDK来源:淘票票
收集个人信息的用途/目的: 用户使用职工普惠APP观影服务
收集个人信息类型:用户手机号
(24)第三方SDK来源:唯品会
收集个人信息的用途/目的:注册登录唯品会账户进入唯品会专区
收集个人信息类型:用户手机号
第三方隐私政策链接: https://www.vip.com/privacy
(25)职工普惠关联方SDK:成都工会数字化平台
收集个人信息的用途/目的:享受成都工会数字化平台提供的服务
收集个人信息类型:用户手机号、姓名、昵称
隐私政策链接:https://oa.cdzgh.org.cn:9882/protocolDetail?id=3
六、未成年人的保护
我们非常重视对未成年人个人信息的保护,我们不希望未成年人单独直接使用职工普惠APP提供的产品或服务。如果
您未满18周岁,请在法定监护人的陪同下阅读本协议,请与您监护人一起或在监护人的监督下使用我们的服务及向我们提供您的信息。
七、免责声明
1. 您明确同意将包括但不限于文字、资讯、资料、音乐、照片、图形、视讯、信息或其他个人资料上传到互联网上,您应当妥善保管好您的职工普惠APP账户,第三方通过您的账户使用、复制、转载您的信息的风险由您自行承担。
2. 您确认知晓并自行承担您使用支付宝、微信等官方账号关联您职工普惠APP账户的风险,您使用关联账号进行包括但不限于文字、资讯、资料、音乐、照片、图形、视讯、信息或其他个人资料的推广发布的,我们不承担由此产生的任何法律后果。
3. 对于职工普惠APP上针对您的恶意评论,经您举报后我们会采取删除处理,但不保证服务一定能满足您的要求,也不对该恶意评论负任何法律责任。
4. 您理解并同意,职工普惠APP同大多数互联网软件一样,可能会受多种因素影响,包括但不限于用户原因、网络服务质量、社会环境等;也可能会受各种安全问题的侵扰,包括但不限于他人非法利用用户资料,进行现实中的骚扰;您下载安装的其他软件或访问的其他网站中可能含有病毒、木马程序或其他恶意程序,威胁您的终端设备信息和数据安全,继而影响本软件的正常使用或盗取您的信息等。因此,您应加强信息安全及个人信息的保护意识,注意密码保护,以免遭受损失。
5. 您应当谨慎使用、浏览和转发职工普惠APP上第三方(包括用户和商户等)发布的链接。如您点击进入第三方链接即视为您离开平台;如该第三方链接需要您提供任何信息的,您应谨慎使用该链接并谨慎提供相关信息,如因您浏览、使用该第三方链接造成损失的,您应当立即向我们举报该链接,并及时采取措施避免、减少损失,我们将根据您的举报对该链接进行删除或对发布方进行处理,但我们不对您的损失承担责任。
八、违约处理
1. 如果我们发现您违反本协议约定,我们有权不经通知随时对相关内容进行删除、屏蔽,并视行为情节对违规账号处以包括但不限于警告、限制或禁止使用部分或全部功能、账号封禁直至注销的处罚,并公告处理结果。
2. 您理解并同意,我们有权合理判断对违反有关法律法规或本协议规定的行为进行处理,对违法违规的任何用户采取适当的法律行动,并依据法律法规保存有关信息向有关部门报告等,您应自行承担由此而产生的法律后果。
3. 您理解并同意,因您违反本协议或相关服务条款的规定,导致或产生第三方主张的任何索赔、要求或损失,由您自行承担责任;我们因此遭受损失的,我们有权向您全部追偿。
4. 您不得利用职工普惠APP制作、发布、使用、传播用于窃取其他用户账号及他人个人信息、财产的恶意程序或链接,否则我们将向受害方披露您的个人信息,对您的账号处以包括但不限于警告、限制或禁止使用部分或全部功能、账号封禁直至注销的处罚,并公告处理结果。如造成第三方损失的,由您自行承担赔偿责任。
九、本协议的变更
我们可能适时修订本协议内容。如该等变更会导致您在本协议项下权利的实质减损,我们将在变更生效前,通过在页面显著位置提示或其他方式通知您。在该种情况下,若您继续使用我们的服务,即表示同意接受并遵守更新后的本协议。
十、联系我们
1. 如您对本协议或其他相关事宜有疑问,请致电我们的服务热线96561,或邮件至我们的服务监督邮箱【customer_service@cdzgph.com】。
2. 您也可通过信函的方式寄到如下地址:成都市青羊区贝森路2号【职工普惠-策略运营部收】。
3. 我们将尽快审核所涉问题,并在验证您的用户身份后予以回复。
附录:《个人信息共享清单》

开发者名称:成都职工投资集团有限公司
生效日期:20240929
更新日期:20240929